logo飞桨开源社区博客
GitHub Source·About·PFCCLab →
Published on
2025年2月20日

DeepSeek Technology Visualized

Authors
  • author image
    Name
    Jun
    GitHub
    @jzhang533

Visualized deepseek technologies.

Innovations in DeepSeek models ​

This is a simple image created by @jzhang533 for discussion in PFCC meeting. deepseek

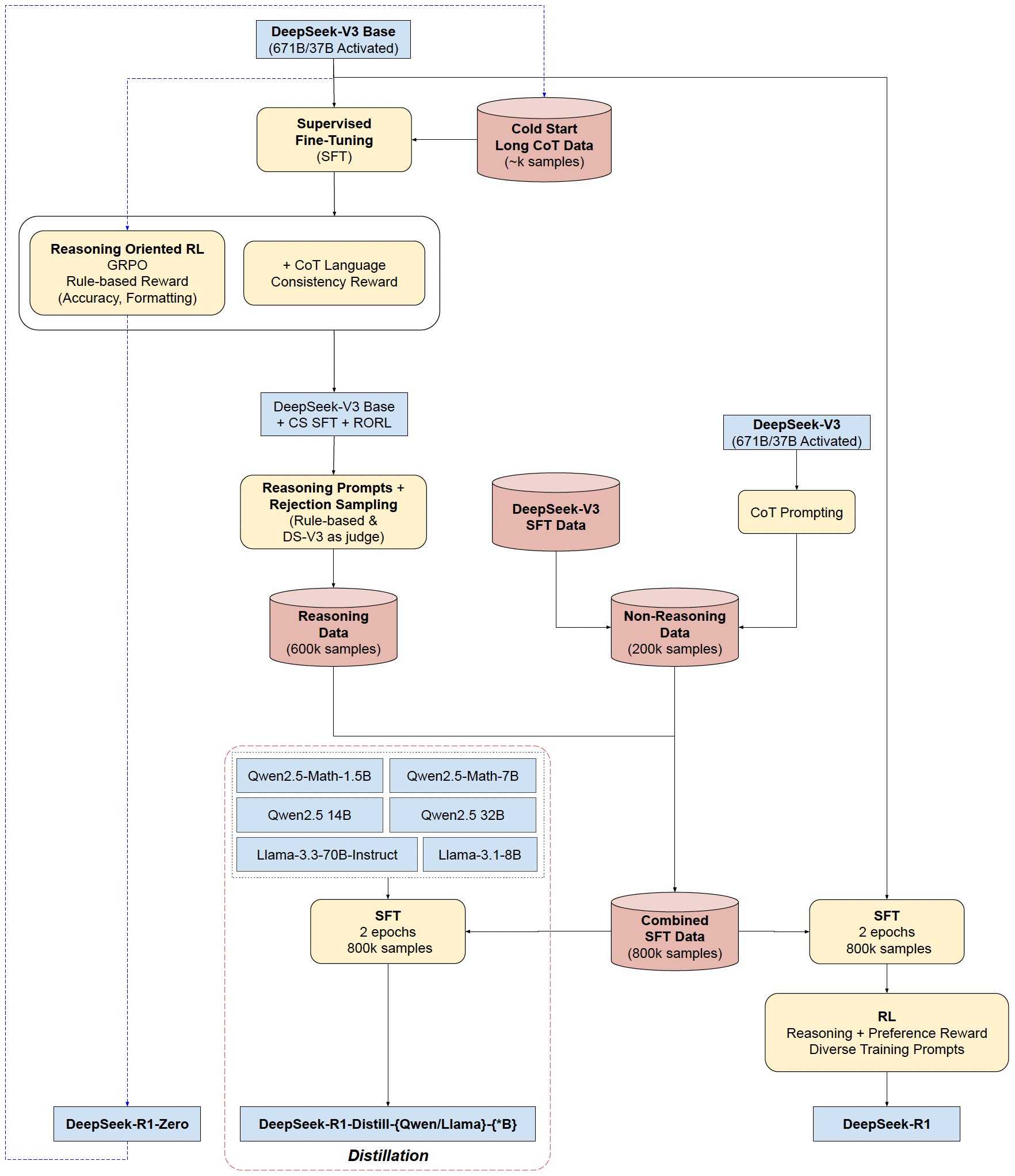
Visualizing the training pipeline for DeepSeek-R1 ​

This image is from : https://x.com/SirrahChan/status/1881540279783887036deepseek-r1 visualized

Next Article

多模态推理模型开源相关工作综述

Previous Article

2024 年飞桨开源社区年度报告
← Back to the blog